Der Eintritt des Versicherungsfalls in der …
Newsletter
Mediadaten
Über uns
Kontakt
Team
RSS
Mein AIP
Toggle navigation
Menü
Start
Aktuelles
Alles
Versicherungen
Finanzen / Anlagen
Recht / Steuern
Wirtschaft / Politik
EDV / Technik
Sonstiges
Stellenmarkt
Alles
Anst. Innendienst
§84 HGB
Führungskraft
Anst. Aussendienst
Praktikum
EDV / Technik
Ausbildung
Sonstiges
Stellengesuche
Veranstaltungen
Alles
Messe / Kongress
Tagung / Seminar
Aus-/Weiterbildung
Roadshow
Online
Workshop
Fachkonferenz
Sonstige
Fachthemen
Empfehlungen
Alles
Versicherungen
Maklerpools / Vertriebe
Fachanwälte-Versicherungsrecht
Software
Marketing / PR
Pressemitteilungen
Alles
Versicherungen
Finanzen / Anlagen
Recht / Steuern
Wirtschaft / Politik
EDV / Technik
Sonstiges
Fachininformationen
Versicherungen
Der Eintritt des Versicherungsfalls in der Vermögensschaden-Haftpflichtversicherung – (K)ein …
Der Eintritt des Versicherungsfalls in der Vermögensschaden-Haftpflichtversicherung – (K)ein Grund zur Panik?
Mit freundlicher Unterstützung durch
Hans John Versicherungsmakler GmbH
© Hans John Versicherungsmakler GmbH
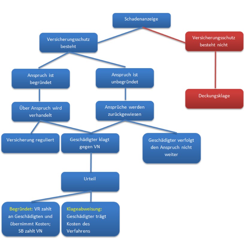
Schaubild Schadenabwicklung
Zurück
1
2
3
4
5
6
7
8
9
Weiter
Durch Nutzung dieser Website stimmen Sie dem Einsatz von Cookies zu Analysezwecken sowie für individualisierte Inhalte und Werbung zu.
Weitere Informationen
OK